《我的世界》是一款全球范围内备受欢迎的沙盒游戏,它提供了一个自由创造和探索的世界。在游戏中,了解和灵活运用各种快捷键可以提高玩家的游戏效率和操作技巧。本文将为大家介绍《我的世界》中常用的快捷键,帮助玩家更好地掌握游戏。

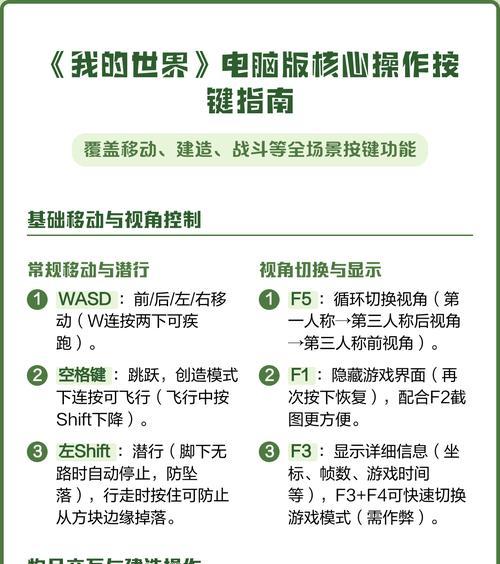
一:WASD控制角色的移动和行走
二:空格键让角色跳跃,Shift键使角色下蹲
三:鼠标左键可以用于破坏方块,右键用于放置方块
四:E键打开背包,可以查看和管理物品栏中的物品
五:数字键1-9可以快速选择物品栏中的物品
六:Q键将手中的物品丢弃
七:Ctrl+Q快速清空物品栏中的物品
八:F键切换手持物品和副手持物品
九:T键打开聊天窗口,可以输入指令和与其他玩家进行交流
十:G键丢出手中的物品栏物品
十一:Ctrl+数字键将物品栏中的物品存入快捷栏
十二:B键打开背包,用于整理物品
十三:X键将手中的物品放入快捷栏的空位
十四:R键切换角色手中的物品的使用方式
十五:掌握好《我的世界》的快捷键是提升游戏效率和操作技巧的关键,熟悉并灵活运用各种快捷键,将使玩家更加游刃有余地在这个自由创造与探索的世界中畅享乐趣。
《我的世界》是一款全球热门的沙盒游戏,玩家可以在其中自由创造和冒险。要想在游戏中更加流畅地操作角色和探索世界,掌握快捷键是至关重要的。本文将为大家详细介绍《我的世界》游戏中的快捷键,帮助玩家更好地游戏。
一:移动和跳跃快捷键
WASD键控制角色前后左右移动,空格键实现跳跃。通过组合按键,可以进行迅速的闪避和准确的跳跃。
二:物品栏快捷键
数字键1-9分别对应物品栏中的不同物品槽位,按下相应数字键即可迅速切换使用物品。

三:攻击和防御快捷键
鼠标左键实现攻击,右键使用手持物品的特殊功能。按住鼠标右键可以实现盾牌的防御效果。
四:装备栏快捷键
E键可以打开和关闭装备栏,方便玩家查看和更换已装备的物品。
五:聊天和指令快捷键
T键打开聊天栏,可以和其他玩家交流。/键用于输入指令,如切换游戏模式或召唤特定物品。
六:飞行和创造模式快捷键
双击空格键可以进入飞行模式,再次双击可以退出。创造模式快捷键包括F3键显示坐标信息,F5键切换视角等。
七:制作和合成快捷键
按下E键打开物品栏,在工作台中使用合成表可以快速制作所需物品。
八:交互和收集快捷键
右键可与生物或方块进行交互,如收集资源或骑乘动物。左Shift键可下蹲,避免摔落或进入狭小空间。
九:地图和指南针快捷键
M键打开地图,可以查看自己所在位置和已探索区域。指南针可以指示北方,方便玩家定位。
十:快速存档和退出快捷键
按下Esc键可以快速打开游戏菜单,可以进行存档、设置和退出游戏等操作。
十一:夜视和隐身快捷键
按下F键可以切换夜视模式,让玩家在黑暗环境中更容易辨认。按下F3+N键可以切换隐身模式,不被敌对生物注意到。
十二:音量和画面设置快捷键
按下Esc键打开游戏菜单,可以通过设置选项调整游戏音量和画面效果,以适应个人喜好。
十三:团队和多人游戏快捷键
按下Tab键可以显示当前游戏服务器中的在线玩家列表,方便团队合作和多人游戏。
十四:运动和交通工具快捷键
左Shift键可加速奔跑,Ctrl键可以进行蹲伏。骑乘交通工具时,按下WASD键控制移动方向。
十五:屏幕截图和录制快捷键
F2键可以进行屏幕截图,存储在游戏文件夹中。F1键可以切换无界面模式,方便录制游戏视频。
通过掌握《我的世界》游戏中的快捷键,玩家可以更加灵活自如地操作角色和使用物品,提高游戏体验。同时,了解各种快捷键也能让玩家更加深入地了解游戏的各种功能和操作方式。